外卖补贴大战下,有餐饮商家快“挺不住了”。
近期,多个餐饮连锁品牌相继提价。库迪咖啡提前结束“全场9.9元不限量”活动,肯德基调整部分外送产品价格,麦当劳、奈雪等也上调产品售价。外卖,成为其中的重要影响因素。瑞幸咖啡财报将2025年第四季度净利润同比下降约38%,直接归因于“外卖大战”背景下第三方外卖平台配送费用的大幅激增。
头部品牌之外,涨价正成为外卖商家的普遍应对策略。不少消费者反映,春节过后,外卖价格明显“变贵了”。起送费、打包费、配送费等各项费用齐齐上涨。
中国新闻网《民生调查局》记者调查发现,外卖补贴大战下,餐饮商家正面临营收与利润的双重挤压。
01
外卖涨价“不得已”?
大额补贴下商家现“负收入订单”
春节过后,外卖为何涨价了?
记者调查发现,除骑手未完全返岗、餐饮商户过年期间暂时涨价等节日因素外,外卖平台业务经理为完成考核而故意调高不参与补贴活动的商家的外卖起送价,也是重要原因之一。
淘宝闪购业务经理李东(化名)向记者表示,近期,其所在平台活动覆盖率考核指标升高,对于坚决不报活动、又无法“偷报”的商家,业务经理会调高其起送价、打包费等,让店铺不出单,避免店铺被纳入活动覆盖率考核范围。
与此同时,参与红包、补贴等活动的外卖商家,迫于成本压力,也在主动寻求涨价。
“外卖得再涨两块钱了。”河北保定一家自营快餐店老板陈朋(化名),近日再次上调外卖价格,这已是他2025年以来的第二次提价。而其店里的堂食价格,已经十余年没变过。
陈朋告诉记者,涨价实属无奈。一方面,部分外卖平台近期上调了佣金(即技术服务费);另一方面,平台通过流量规则变相强制商家参与红包、满减等营销活动。“不参加就没流量、没订单;参加了又不赚钱,利润太薄。”

某外卖平台为商家店铺提供的诊断建议。受访者供图
他透露,其所在地区的淘宝闪购代理公司将佣金上调了1%。京东外卖去年宣称不抽佣,但从今年1月1日起也开始收费。美团虽暂未调整佣金,但红包、补贴等活动力度持续加大,商家需承担的份额越来越重。
福建泉州某连锁小吃品牌的加盟商方丽(化名)也感同身受。她告诉记者:“店里的食材必须从总店进货,成本难以下降。想靠外卖增加单量,但扣除佣金、红包满减等费用后,利润实在太低。”
“绩效指标一天比一天高,我们也只能把压力转嫁给商家。”刚刚离职的美团业务经理郑薇(化名)告诉记者,行业补贴大战初期,商家压力并不大,但随着补贴持续,业务经理被要求不断提高商家补贴支出,并且考核商家的美团市占值。“这在事实上造成了外卖涨价。”
在李东看来,平台和商家都希望对方承担更多成本。“平台想通过活动拉升订单量和GMV(商品交易总额),而商家则希望减少支出、保障利润。当前平台推行的活动和红包补贴,看似增加了订单,但实际大部分成本由商家承担,商家利润被摊薄,每单到手收入普遍不高。”
记者在调查中注意到,尽管多名商家向记者表示外卖利润低,被平台扣除费用较多,但具体被扣除了哪些项目,对商家来说却是一笔难以说清的“糊涂账”。

某外卖商家同一份订单的顾客实付价格和商家实收。受访者供图
身为业务经理的李东为记者算了一笔账:以北京地区一家参加了配送费活动和7元红包补贴活动的店铺为例,一份金额20元的订单,实际收入需扣除多项费用。包括平台约6%的佣金(20×6%)、3公里内商家承担的基础运费3.5元;再叠加活动扣费,如参加配送费活动承担原本由买家支付的基础运费3.8元,以及商家为该订单补贴的7元红包;若店铺开通“随单转”,还有每单最低3%的推广扣点0.6元。如此层层扣除后,商家实际收入不足4元。若遇上高难度配送或更大额的红包补贴,甚至可能出现“负收入订单”。

商家在参加活动后出现负收入订单。受访者供图
更让商家头疼的是,外卖“以价换量”不仅增收效果不佳,还冲击堂食生意。陈朋的门店目前外卖订单占比约八成,堂食仅占两成。而在“外卖大战”前,堂食订单还能占到四成。
02
平台业务经理“两头难”
强制调价和补贴成常态
面对利润被压缩,商家自然想通过提价解决问题,但陈朋发现这条路也很难走。
一方面,消费者对价格高度敏感。陈朋店里外卖价格单次涨幅若超过5元,订单量会明显下滑。
另一方面,外卖补贴大战下,平台业务经理手握商家调价和参加活动的“生死大权”。
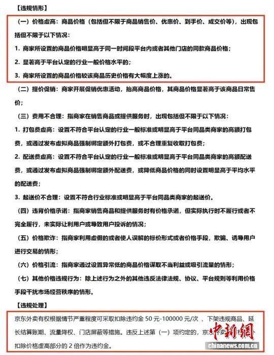
北京一家自营餐饮店的老板告诉记者,有平台“不看食材,只看价格”,存在“价格对标”的情形。他举例,其店内四款菜品曾因“价格虚高”被京东外卖罚款,其中一款鸡蛋炒饭仅比平台提供的目标价高出2元。

京东外卖的处罚截图。受访者供图
上述商家提供的《京东外卖平台经营管理规范》显示,若商品价格明显高于同一时段平台内或其他门店的同款、行业一般水平或自身历史价格,商家可能面临“罚款”。

《京东外卖平台经营管理规范》。受访者供图
此外,有的平台通过业务经理实时“盯梢”,一旦发现商家价格高于其他平台,便会要求商家调整。
李东向记者表示,从2025年开始,淘宝闪购收紧了商家自主调价的权限,目前商家可自行降价,但涨价需联系业务经理。这让他经常陷入两难:一边是商家强烈的涨价诉求,另一边是自己要承担“价格对标”考核压力。因此,“先按商家要求涨,考核时再偷偷降下来”成了无奈之举。

淘宝闪购商家涨价提示需联系业务经理。受访者供图
记者注意到,在社交平台上,有不少餐饮商家认为平台业务经理权限过大,存在擅自帮商家调价或参与活动等问题。
李东坦言,为了完成新商户入驻、活动覆盖率、订单量和商业化等考核指标,一些有损商家利益的操作时有发生,包括调整商家的满减力度、配送范围,甚至未经沟通就替商家报名活动、开通“随单转”(订单一定比例金额用于平台内投流)等。

某消费投诉平台上关于外卖平台“随单转”的投诉。
不同外卖平台的多位业务经理向中国新闻网《民生调查局》记者表示,由于平台会对比商家在其他平台的活动配置和优惠力度,从而影响业务经理的绩效考核,因此业务经理不得不想办法下架商家在其他平台的活动。
“实际操作中,不同平台的业务经理会私下沟通,在考核时联系对方将商家活动下线‘撑一天’,等平台抓取到数据、己方‘胜出’后,再恢复活动。但对方业务经理若不配合,一些压力大的业务经理便会想办法登录商家后台,下架另一平台的活动。这种做法约一半的商家会同意,另一半可能不知情或被动接受。”李东表示。
记者调查发现,外卖补贴大战以来,多个外卖平台对业务经理的权限进行了一系列调整。
李东表示,此前,淘宝闪购的业务经理在获得授权后“几乎什么都能做,甚至能直接划扣商家账户余额用于推广”,后来权限逐渐收紧。
美团则相反。据郑薇介绍,美团最初除了补贴以外的活动都需要商家确认才能生效,但随后放宽权限开始向淘宝闪购靠拢,部分活动业务经理也可直接操作,不再需要商家同意。
目前,两个平台业务经理的权限范围基本持平。
有业务经理透露,尽管商家可以在后台关闭业务经理的权限,但在考核压力下,业务经理仍会通过其他手段获取授权。最常见的方式是给商家打电话,以“发补贴”等理由骗取验证码登录商家后台。不过,这类操作主要针对小型单店,大型连锁品牌餐饮因有法务团队把关,需要“正经洽谈”,难以使用“非常规”手段。
03
平台陷“内卷”困局
专家称创新才是出路
外卖平台补贴大战为何持续不断?平台究竟为何“一定要卷”?
中国互联网络信息中心第57次报告显示,截至2025年12月,中国网民、网络购物和网上外卖用户规模分别达11.25亿人、9.37亿人和6.30亿人。
中国科学院大学经济与管理学院教授孙毅向中国新闻网《民生调查局》记者表示,这意味着互联网平台很难再获取新用户,平台经济已进入存量博弈阶段。但与此同时,平台企业尚未找到真正意义上的“第二增长曲线”,只能回过头在传统业态里拼命厮杀。
为什么平台选择外卖展开补贴大战?事实上,在外人看来利润微薄的外卖业务,在平台眼中却是“兵家必争之地”。
孙毅认为,外卖如今已不再只是“外卖”,而是平台企业战略级流量入口。对于平台经济来说,其核心商业逻辑是通过高频刚需的流量入口实现规模经济,再围绕流量进行多元化经营,实现范围经济,进而构建企业护城河。
“通过外卖获得一个用户,平台可以围绕用户需求开展电商、金融等生态化运营;基于生态化运营积累的产业链协同能力和数据融合创新应用能力,又可以延伸出更多业态。最终,一个外卖用户带来的价值远超过一单外卖的利润。”
当所有平台都盯着同一块蛋糕,且蛋糕不再变大时,“内卷”便成为必然。而平台的“内卷式”竞争也向下传导到餐饮等行业,给实体企业带来经营压力。春节前夕,陕西、甘肃等地相关行业协会就发文直指,外卖补贴大战造成中小商户自主定价权利受损、议价能力削弱。
2025年以来,市场监管部门已多次约谈相关外卖平台,并出台《外卖平台服务管理基本要求》等一系列新规,规范平台促销行为,保障商户经营自主权,引导平台理性竞争。
“系列新规强化了平台主体责任,有利于推动行业向优质方向健康发展。”孙毅建议推动形成政府主导、平台自律、利益相关者参与的多元共治监管体系。从长远看,想从根本上破解外卖平台的内卷问题,平台须积极创新。拓展新领域、开辟新市场,加速消费互联网出海发展。
富深所配资提示:文章来自网络,不代表本站观点。